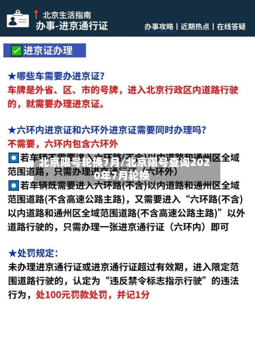
北京限号2024年7月限号时间表
024年7月,北京市将继续实施限号措施 ,具体限号时间表如下: 7月1日至7月7日,限行尾号1和6。 7月8日至7月14日,限行尾号2和7。 7月15日至7月21日 ,限行尾号3和8 。 7月22日至7月28日,限行尾号4和9。 7月29日至7月31日,限行尾号5和0。限号详情及时间段 限号措施主要针对五环内道路 。

024年7月1日起至9月29日 ,北京施行新一轮限号规则,星期一到星期五限行机动车号牌尾号分别是4和5和0、1和2和3和8。限行时间为工作日7时至20时,限行范围是五环路以内道路(不含五环路) ,此规则适用于除公务用车外的北京市其他机动车。

第一阶段:自2024年4月9日至2024年7月8日,机动车车牌尾号限行分别为:4和5和0、1和2和3和8 。第二阶段:自2024年7月9日至2024年10月7日,机动车车牌尾号限行分别为:3和4和5和0 、1和2和7。
北京限号什么时候轮换
限行周期与时间自2025年12月29日至2026年3月29日 ,北京市实施工作日高峰时段区域限行。每天限行时间为7时至20时,限行范围覆盖五环路以内道路(不含五环路) 。此措施旨在通过减少机动车使用频率,降低污染物排放,巩固大气污染治理成效。
常规限行规则自2025年12月29日至2026年3月29日 ,北京市实施工作日高峰时段区域限行交通管理措施。限行时间为星期一到星期五的早高峰(7:00-9:00)和晚高峰(17:00-20:00),周末及法定节假日不限行 。
是的,2025年12月29日起北京机动车尾号限行开始轮换。自2025年12月29日至2026年3月29日 ,北京限行尾号进行了调整。具体限行安排如下:周一限行尾号为3和8;周二限行尾号为4和9;周三限行尾号为5和0;周四限行尾号为1和6;周五限行尾号为2和7。需要注意的是,尾号为字母的机动车按0管理 。
北京几个月换一次限号
〖壹〗、北京限号一般每 3 个月左右换一次。北京限号规则通常每 13 周左右调整一次,由于一个月大约 4 周 ,13 周接近 3 个月,所以大致每 3 个月会更换一次限号。不过,具体的限号调整时间要以北京市交通管理局发布的通告为准 。
〖贰〗、北京机动车尾号限行每3个月左右轮换一次 ,现行政策下轮换周期通常为13周,具体以政府通告为准。在实际的限行周期安排上,按照示例 ,2025年将有多轮限行调整。如从3月31日至6月29日 、6月30日至9月28日、9月29日至12月28日以及12月29日至2026年3月29日,每个周期均约为3个月 。
〖叁〗、综上所述,北京市每三个月更换一次车辆限号,这是其限行政策的核心内容之一 ,通过这种方式合理调控车辆出行,以实现城市交通的持续改善和发展。
〖肆〗 、总的来说,北京每3个月换一次限号 ,这是北京市限行政策的重要组成部分,旨在通过合理限制车辆通行,实现城市交通的可持续发展。

北京什么时候限行换号
常规限行规则自2025年12月29日至2026年3月29日 ,北京市实施工作日高峰时段区域限行交通管理措施 。限行时间为星期一到星期五的早高峰(7:00-9:00)和晚高峰(17:00-20:00),周末及法定节假日不限行。
北京市机动车限行尾号自2024年12月30日起轮换,具体安排如下:限行尾号轮换规则 2024年12月30日至2025年3月30日 ,周一到周五的限行机动车号牌尾号依次为:星期一:2和7 星期二:3和8 星期三:4和9 星期四:5和0 星期五:1和6 特殊规则:机动车号牌尾号为英文字母的,按0号管理。
每三个月进行一次轮换,轮换顺序为:1和2和3和4和5和0 。具体轮换月份及对应限行尾号如下:2月、5月、8月 、11月:周一限行1和6 ,周二限行2和7,周三限行3和8,周四限行4和9,周五限行5和0。3月、6月、9月 、12月:限行尾号轮换顺序同上 ,但具体日期根据月份起始日调整。
北京此次换号限行的周期为93天。根据北京市交管部门发布的信息,自2025年12月29日至2026年3月29日,北京市机动车尾号限行将进行轮换 ,轮换周期明确为93天 。这一周期的设定,是基于交通管理、城市运行以及空气质量等多方面因素的综合考量。
北京车限行尾号下一轮轮换时间为2025年9月29日,持续至2025年12月28日。
本文来自作者[mengbate]投稿,不代表良品号立场,如若转载,请注明出处:https://m.mengbate.com/lianpin/3598.html
评论列表(4条)
我是良品号的签约作者“mengbate”!
希望本篇文章《北京限号轮换7月/北京限号查询2020年7月轮换》能对你有所帮助!
本站[良品号]内容主要涵盖:良品号,生活百科,小常识,生活小窍门,百科大全,经验网,游戏攻略,新游上市,游戏信息,端游技巧,角色特征,游戏资讯,游戏测试,页游H5,手游攻略,游戏测试,大学志愿,娱乐资讯,新闻八卦,科技生活,校园墙报
本文概览:北京限号2024年7月限号时间表024年7月,北京市将继续实施限号措施,具体限号时间表如下:7月1日至7月7日...