山东疫情速报:无新增死亡病例,无新增疑似病例
022年1月10日0时至24时,山东省疫情速报如下:无新增确诊病例:全省范围内未报告新增本土或境外输入确诊病例 。无新增死亡病例:当日未出现因新冠肺炎死亡的病例。无新增疑似病例:未发现符合新冠肺炎疑似病例标准的患者。解除医学观察的密切接触者6人:6名与确诊病例有过密切接触的人员解除医学观察 。

疫情速报(11月18日)新增确诊病例24例境外输入:16例(上海7例 ,广东3例,山东2例,辽宁 、广西、四川、云南各1例) ,含2例由无症状感染者转为确诊病例(广东 、四川各1例)。本土病例:8例(辽宁7例,均在大连市;河南1例,在郑州市) ,含1例由无症状感染者转为确诊病例(河南)。
月25日,日本政府正式宣布全面解除全国紧急事态宣言,自即日起生效 。 以下是关键信息梳理:解除紧急事态的决策背景会议决议 5月25日 ,日本政府召开会议,综合评估当前疫情形势,认定全国范围内无需继续实施紧急事态宣言。
新增1例,位于南昌市 ,为隔离观察的密接人员中发现,临床分型为轻型。当日新增治愈出院7例(均在南昌市) 。截至2022年3月27日24时,全省累计报告本土确诊病例1026例 ,累计出院969例,累计死亡1例,现有本土住院确诊病例56例。境外输入确诊病例:当日无新增境外输入确诊病例。
如看电视、读书)进行练习 ,符合其“慵懒训练哲学”。抗疫数据新增病例:5月8日0-24时,新增本土确诊322例、无症状感染者3625例,数据连续6天徘徊 。死亡病例:新增死亡11例 ,平均年龄79岁,均合并严重慢性基础疾病(如晚期肝癌 、胃癌、冠心病等)或恶性肿瘤,死亡直接原因为基础疾病或肿瘤恶化。
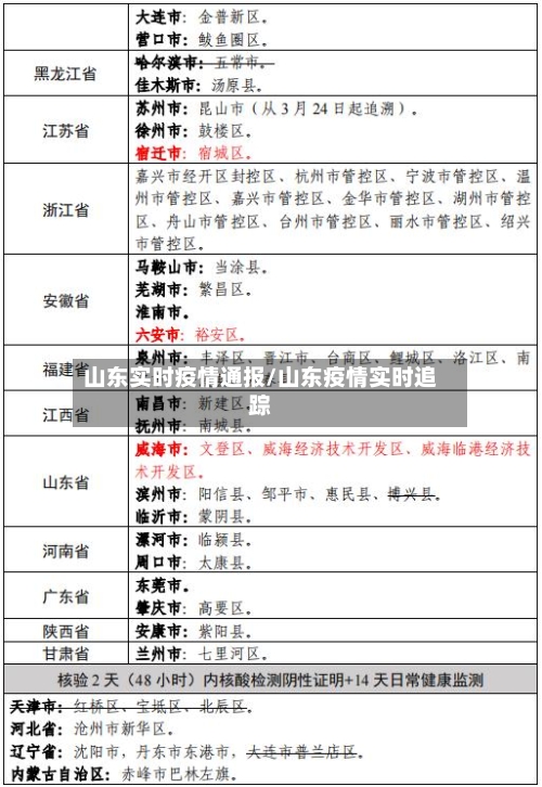
无武汉出行史 ,有确诊病例密切接触史。2月2日就诊 。活动轨迹:1月31日,福山区王某被确诊新型冠状病毒感染的肺炎。据烟台市卫生健康委员会2月1日发布的疫情速报显示,王某曾在福山区有武汉返回人员接触史,1月25日出现咳嗽症状就诊。
国家卫健委:昨日新增确诊病例66例,其中本土30例
月13日0—24时 ,全国报告新增确诊病例66例,其中境外输入36例,本土30例;新增无症状感染者19例 ,其中境外输入18例,本土1例(湖南);无新增死亡及疑似病例 。新增确诊病例分布境外输入病例(36例)涉及9个省(市):福建11例,上海5例 ,云南5例,山东4例,四川4例 ,广东3例,天津2例,辽宁1例 ,陕西1例。
月19日0—24时,全国新增确诊病例66例,其中本土病例43例,境外输入病例23例。
国家卫健委通报新增确诊病例7月30日 ,全国新增确诊病例55例,其中本土病例30例 。疫情数据反映当前防控形势仍需持续关注,各地需严格落实常态化防控措施 ,防范疫情反弹风险。奥运赛场中国健儿冲金7月31日,中国体育代表团在举重、羽毛球项目上冲击金牌。
月5日0—24时,国家卫健委公布新增本土确诊病例132例 ,具体分布及特征如下:病例分布省份及数量 河南省:64例,为本土病例比较多的省份 。其中许昌市50例 、郑州市5例、洛阳市4例、周口市3例、商丘市1例 、固始县1例。陕西省:63例,全部集中在西安市。浙江省:5例 ,均在宁波市。
月8日0—24时,国家卫健委通报新增确诊病例165例,其中本土病例92例 ,境外输入病例73例 。
月21日0—24时,31个省(自治区、直辖市)和新疆生产建设兵团报告新增确诊病例77例,其中本土病例57例,具体分布如下:陕西:共53例 ,其中西安市52例、咸阳市1例。广东:2例,均在东莞市。天津:1例,在西青区 。广西:1例 ,在防城港市。
7月12日山东省疫情最新情况通报7月12日山东省疫情最新情况通报图片
〖壹〗 、月12日山东省疫情最新情况通报2022年7月12日0时至24时,全省报告新增本土确诊病例5例,其中临沂3例、青岛1例 ,均系集中隔离点检出;泰安1例,系省外返鲁人员检测发现。新增本土无症状感染者33例,均在临沂 ,均系集中隔离点检出 。新增境外输入确诊病例1例,在济南,为日本输入。
〖贰〗、月17日0—24时 ,全国新增确诊病例125例,其中本土病例89例,境外输入病例36例。
〖叁〗 、月12日6时38分,河北唐山市古冶区发生1级地震 ,震源深度10千米,系近5年来震中周边200公里内最大地震 。
〖肆〗、月5日0时至24时,云南省新增本土确诊病例3例、无症状感染者2例 ,均在瑞丽市全员核酸检测中发现,相关人员信息及处置情况如下:本土新增病例详情确诊病例(3例)病例1:女,47岁 ,缅甸籍,普通型;病例2:男,39岁 ,缅甸籍,轻型;病例3:女,38岁 ,缅甸籍,轻型。
〖伍〗 、团贷网追踪第484天核心进展:小黄狗投资人已启动回款,上周催收回款1250.71万,总回款预测超38亿 最新回款数据与预测上周催收回款情况7月6日至7月12日 ,团贷网催收回款金额为1250.71万元。结合《情况通报十六》数据,截至7月12日,累计追踪回款约38546亿元 。因部分账户无法追踪 ,数据存在误差。
〖陆〗、根据最近疫情来看,聊城市不是疫情风险区。聊城市卫生健康委员会关于新型冠状病毒肺炎疫情情况通报。全市无确诊病例,无疑似病例及无症状感染者 。当日全市发热门诊就0人 ,隔离留观0人。根据最近疫情来看,聊城市不是疫情风险区。聊城市卫生健康委员会关于新型冠状病毒肺炎疫情情况通报 。

山东疫情死了多少人
万人。通过查询山东人民政府网了解到,山东疫情死了5万人 ,山东省,简称鲁,别名齐鲁、东鲁 、海右、海岱 ,省会济南,是中国华东地区的一个沿海省份,位于中国东部沿海。
截止至2022年12月7日,8人 。经查询山东疫情实时追踪数据显示 ,山东疫情死了8人。山东省(Shandong)是中国华东地区的一个沿海省份,简称鲁,省会济南 ,全省陆域面积158万平方千米。
山东疫情死了7人 。根据国家卫健委山东疫情实时追踪,2022年9月25日,山东疫情死亡人数为7人。
天前山东截止到2020年2月20日 ,感染新型冠状肺炎的人数为540多人,治愈人数为二百五十多人,死亡4人 ,在全国来说,去除湖北疫情重灾区以外。
最新疫情通报!山东一监狱确诊207例
疫情通报核心数据2月20日,山东省新增确诊病例202例 ,其中任城监狱占200例 。截至当日24时,全省累计确诊748例,累计治愈270例,死亡4例 ,现有疑似病例30例。任城监狱相关人员核酸检测共完成2077人,确诊207例(干警7例、服刑人员200例),确诊人员均已采取有效治疗措施 ,流行病学专家正全力排查溯源。
事件背景:2月21日,国务院联防联控机制新闻发布会通报湖北、山东 、浙江3省5个监狱发生罪犯感染疫情,其中山东任城监狱确诊病例207人 ,影响重大。调查组成立:经中央批准,中央政法委组成调查组,成员包括中央政法委、比较高人民检察院、公安部 、司法部有关负责同志 ,赴山东省全面调查任城监狱新冠肺炎疫情情况 。
截至2月20日24时,司法部通报全国共有湖北、山东、浙江3个省的5个监狱发生罪犯感染疫情,具体情况如下:湖北武汉女子监狱:确诊230例 ,均为输入型病例。湖北省汉津监狱:确诊41例,疑似9例,均为输入型病例。湖北省未成年犯管教所:疑似1例,为输入型病例 。
推荐背景:2月19日 ,湖北省直机关工会发布公示,拟推荐7人为全国劳模(先进工作者)候选人,其中包括省监狱管理局民警姚刚。公示期为2020年2月20日至24日。取消推荐原因:湖北于2月21日通报全省监狱系统疫情后 ,姚刚所在的沙洋汉津监狱发生输入型疫情,截至2月23日共确诊43人 。
内地新增确诊病例创近一个月新高,河北辽宁再添中风险地区1月4日 ,内地新增本土确诊病例17例,为近一个月来单日比较高值。其中,河北省新增14例 ,辽宁省新增3例,两地部分区域被划定为中风险地区。国家卫健委提醒公众继续做好个人防护,减少非必要聚集 。
疫情通报2022年11月24日0-24时 ,宁波市新增新冠肺炎确诊病例1例 、新冠病毒无症状感染者25例。近来上述病例已闭环转运至定点医院,已排查到的密接人员均已落实相应管控措施。当日新增治愈出院病例0例,现有确诊病例65例 。当日解除医学观察的无症状感染者0例,尚在医学观察的无症状感染者207例。
65812例!山东最新传染病疫情通报!
〖壹〗、山东省2023年8月法定报告传染病疫情情况通报:全省共报告法定传染病23种65812例 ,其中17种乙类传染病报告发病31237例、死亡45人,6种丙类传染病报告34575例 、未报告死亡。甲类传染病:未报告发病、死亡病例。
本文来自作者[mengbate]投稿,不代表良品号立场,如若转载,请注明出处:https://m.mengbate.com/lianpin/3978.html
评论列表(4条)
我是良品号的签约作者“mengbate”!
希望本篇文章《山东实时疫情通报/山东疫情实时追踪》能对你有所帮助!
本站[良品号]内容主要涵盖:良品号,生活百科,小常识,生活小窍门,百科大全,经验网,游戏攻略,新游上市,游戏信息,端游技巧,角色特征,游戏资讯,游戏测试,页游H5,手游攻略,游戏测试,大学志愿,娱乐资讯,新闻八卦,科技生活,校园墙报
本文概览:山东疫情速报:无新增死亡病例,无新增疑似病例022年1月10日0时至24时,山东省疫情速报如下:无新增确诊病例:全省范围内未...